******中国·2138cn太阳(SunCity·VIP认证集团)官方网站-Official Website

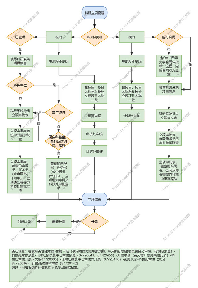
科研项目立项办理流程

作者:2024/10/18 10:34


CopyRight 2026- 中国·2138cn太阳(SunCity·VIP认证集团)官方网站-Official Website 版权所有 最佳分辨率1440X900
2138cn太阳城集团科技处制作 Email:kjc@mail.xhu.edu.cn