近日,食品与生物工程学院向文良教授“发酵食品过程学”团队在Food Research International(一区,IF:6.475)上发表题为“Tetracycline Residue Alters Profile of Lactic Acid Bacterial Communities and Metabolites of Ginger Pickle during Spontaneous Fermentation”的研究论文。

近年来,食物原料中的抗生素残留引起的安全风险受到了越来越多关注。人们对于抗生素命运的关注多数仍集中在种植环境污染、食物残留检测和对人类健康的不利影响方面,很少关注食物原料中抗生素残留对食品加工过程的影响。自然发酵是时令蔬菜最古老的加工和保存方法之一,四环素(TC)是应用最广泛的抗生素,其在生姜中的残留量往往高于其他抗生素。蔬菜原料中的抗生素残留不可避免地会影响其发酵过程微生物群落及演替,从而改变代谢产物形成。然而,抗生素残留对蔬菜发酵过程微生物群落的演替和代谢产物的生成动力学还尚不清楚。因此,本研究首次探讨了四环素残留如何影响泡姜自然发酵过程中的乳酸菌群落和代谢物的动态变化,其结果为评估抗生素残留对蔬菜发酵生产的生态风险和控制蔬菜原料中抗生素残留提供了参考。
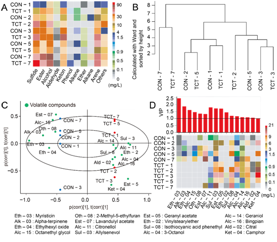
结果表明在四环素残留下,即使生姜发酵盐水中TC残留含量从4 mg/kg下降到2.56mg/kg,但异型乳酸菌发酵仍然没有启动。TC残留影响了LABs的发生、繁殖和演替过程,LAB生物标记转变为Lab. parafarraginis, Lab. buchneri 和 Lab. kisonensis。随着TC残留 对LAB群落的改变,有机酸和挥发性化合物也发生了明显的变化。 重要的挥发性化合物变量为香茅醇、烯丙基塞内酚、乙酸香叶醇、乙烯基硬脂醚、异硫氰酸苯乙酯、3-辛醇等。TC残留诱导LAB生物标志物的转化是重要挥发性化合物变量变化的主要原因,但更有趣的是,并不是所有的生物标志物都具有显著的正或负相关性。 综上,抗生素残留对蔬菜发酵过程有着不良的生态影响。 因此,应将抗生素残留列为发酵蔬菜原料的质量控制指标。

Fig. 1. The concentrationof TC residue in TCT and sterilized aged salt brine(TCB).

Fig.2. The distribution heat map and cluster diagrams of volatile compounds in TCT and CON during the fermentation.

Fig.3.The LAB distributions in aged salt brine starter, TCT and CON.

Fig.4.The distribution and succession of LABs in TCT and CON during the fermentation.

Fig.5.The co-occurrence patterns (r>0.6 and r<– 0.6) between volatile compounds and LABs.

作者简介

向文良,理学博士,教授,博士生导师,四川省学术与技术带头人后备人选、科技部项目评审专家、国家自然科学基金委评审专家、四川省微生物学会常务理事、四川省泡菜协会常务理事、2138cn太阳城集团古法发酵(酿造)技术研究所所长。完成国家自然科学基金面上项目、教育部国际合作项目、四川省重大科技专项、四川省科技支撑计划、四川省应用基础等国家及省部级各类纵向项目30余项,获中国轻工业联合会、四川省科技进步奖和成都市科技进步奖5项,发表学术论文100余篇,授权发明专利6项、出版教材3部、专著1部。
