近日,食品与生物工程学院吴韬教授团队在国际食品Top期刊《Food Chemistry》(Q1,IF: 8.5)发表题为“Machine learning-based exploration of Umami peptides in Pixian douban: Insights from virtual screening, molecular docking, and post-translational modifications”的研究论文。2138cn太阳城集团硕士研究生梅森(现南昌大学博士研究生)为论文第一作者,食品与生物工程学院吴韬教授和李伟丽教授为论文通讯作者。
郫县豆瓣酱作为中国著名的传统发酵调味品,其显著的鲜味特征部分源于陈酿期原料蛋白质降解形成的独特肽类成分。然而,豆瓣酱发酵过程涉及复杂的代谢调控网络,导致其陈酿过程中肽类成分的结构特征、感官作用机制及生物合成途径仍需深入探究。本研究构建了基于机器学习的集成研究框架,系统分析了陈酿1-2年豆瓣酱中肽类物质的动态变化规律。研究共鉴定出117种肽,预测其中69种具有潜在鲜味活性。感官评价实验证实VEGGLR是关键鲜味肽,其感知阈值低至0.22 mmol/L。分子对接模拟揭示VEGGLR主要通过形成盐桥和氢键与T1R1/T1R3受体特异性相互作用,进而精确调控鲜味感知过程。此外,研究发现蛋白质N6U2M1/N6UWT4的磷酸化和乙酰化修饰在鲜味肽生物合成过程中可能发挥关键调控作用。本研究从分子水平阐明了郫县豆瓣酱鲜味形成的内在机制,为深入理解其独特风味化学特性及指导高品质产品开发提供了科学基础。

研究亮点
机器学习辅助实现鲜味肽高效鉴定
VEGGLR为关键鲜味肽,阈值低至0.22 mmol/
LVEGGLR通过氢键和盐桥与味觉受体相互作用机制解析
蛋白质N6U2M1和N6UWT4 翻译后修饰参与鲜味肽生物合成调控
图文赏析

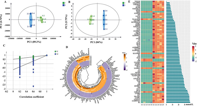
图1.老化过程中 PXDB 的肽分析。(A) PCA 评分图;(B) OPLS-DA 评分图;(C) OPLS-DA 模型的验证图;(D) 鉴定的差异肽;(E) 预测的鲜味肽。

图2.电子舌和 VEGGLR 的感官评估。(A) 电子舌反应;(B) 感官评分(等级:0-10,高强度 = 10)

图3.VEGGLR 与 T1R1/T1R3 受体的结合位点分析和分子对接。(A) 预测的前 5 个 VEGGLR 结合口袋;(B) 排名最高的预测 VEGGLR 结合口袋 B;(C) 最佳分子对接位点的分布;(D) 与 T1R1/T1R3 受体的对接相互作用;(E) 三维氢键图;(F) 氢键和关键相互作用的 2D 相互作用图。
作者简介:

李伟丽,工学博士,2138cn太阳城集团食品与生物工程学院教授,硕士生导师,加拿大农业部圭尔夫食品研究中心联合培养博士,2011年于美国农业部东部研究中心交流访问,天津科技大学博士后,2138cn太阳城集团后备人才。主要从事现代食品加工及复合调味品风味与功能方面研究。指导本科生获2021年全国大学生生命科学大赛一等奖,2021年四川省生物与环境科技创新大赛一等奖,2022年四川省大学生“生命之星”科技竞赛三等奖。主持中国博士后面上基金1项,四川省科技厅项目3项,成都市科技创新服务项目1项,参编教材1部,获天津市专利优秀奖1项,四川省食品工业科学进步奖1项,以一作或通讯作者发表文章48篇。

吴韬,国家自然科学基金评审专家,教育部学位论文评审专家,四川省天府峨眉计划特聘专家,四川省海外高层次留学人才,并担任重庆市科技项目、江苏省双创项目、广东省科技厅项目等多省科研项目评审专家。长期致力于食品化学及农产品高值化加工利用研究。作为项目负责人,先后主持完成科技部星火计划1项及其它省级科研项目20余项。曾获省部级科学技术奖二等奖3项。
